Project was made as Free Hardware under Creative Commons BY-NC-SA 4.0.This means - you can do it yourself, for private use. Commercial use is possible after obtaining the authors' consent.
Change log
Code: Select all
2019-05-11: Initial version for Atari 65XE/130XE with ECI.
2021-09-16: Version 1.0 for Atari 800XLF designed. The same hardware mod for Atari 800 XL with FREDDIE chip. Please find attached zip file with gerbers on the bottom of article.
2021-09-18: Version 1.1 for Atari 800XLF designed. To avoid conflict with Simple Stereo MOD or PokeyMAX.
Why?
Well, on the market you may find so many Ram extension for your Atari but...
- this one is Static RAM (less power consumption)
- only 3 wires are necessary (if you have socketed CPU, PIA and MMU)
- RAMDISK feature after power off the Atari.
- very cheap RAM
Let's start.
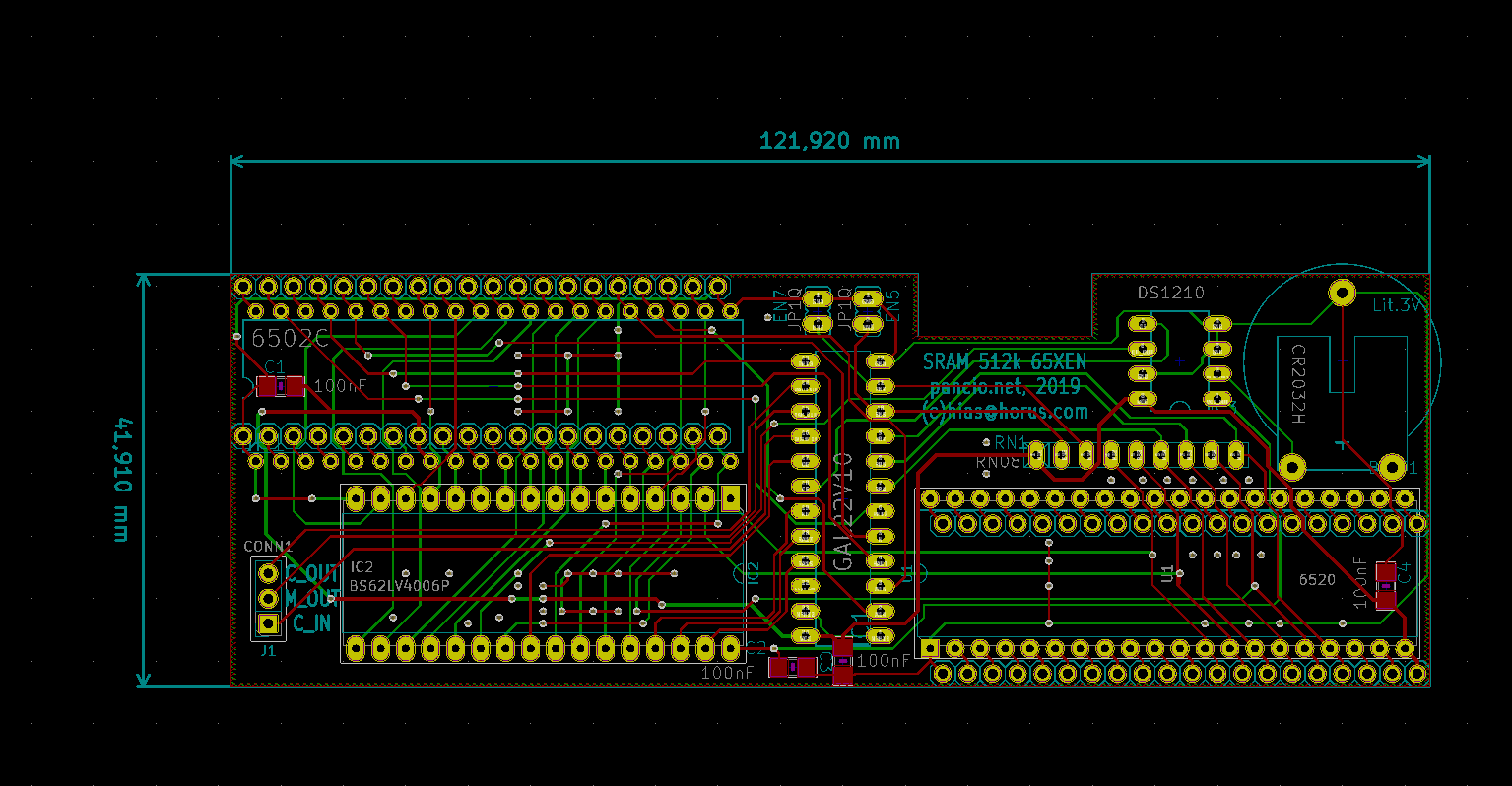
Matthias doesn't publish any PCB so I had little much work to do. At first I rearranged schematic in order to use piggy style assembly - I decided to use CPU as a base with full data and addresses buses. Additional I decided to place CPU and PIA on the same PCB as piggy. It's possible that in 65XEN both ICs are closer together. So, the schematic contains two piggys:
Prototyping and Manufacturing
This mod is my first which I made with KiCAD. I can't work anymore with Autodesk Eagle because of it's limitations (PCB size, price). The KiCAD is so powerful as well. Matthias provided his project with Eagle format but KiCAD has very good import tool. Of course some corrections were necessary with used part on schematic. When I rearranged all wires I made a few prototypes on paper in order to match to Atari's motherboard.
After a few trials the PCB was done:
Well, regarding PCB manufacturing I may say only: never expect so much. On Polish market we have many PCB supplier but the price is rather terrible. I tried many China market company with rather good result for best price. This time I chosen JLCPCB because they have very good price with so short delivery time! (4 days! for production and delivery).
That's result:
The quality is very good so I will recommend this company for prototyping process
Assembling
At first I burned GAL chip with new logical matrix from JEDEC file from Matthias's page:
Next step is necessary if you have not socket ICs. In my case I desoldered CPU, PIA and small MMU and socketed. Pin 6 and 16 of MMU should be cambered to up and soldered to wired on memory board. The same with 16 pad of MMU socket (see schematic):
then assembly all on extension board:
and finally result:
, Test
It was terrible... you may find some details on http://www.atari.org.pl/forum/viewtopic.php?id=15938
I thought that something is wrong with extension because demo Videoblitz doesn't work properly...
Well, many hours testing, colleagues suggestions from http://www.atari.org.pl/forum ... and the final result was found...
Version for Atari 800XL (with FREDDIE)
Important notice:
There is an issue with using GAL 150 ns access. Please use slower GAL! (e.g. 250ns)
Version for Atari 800XLF (with FREDDIE) and additional Simple Stereo or PokeyMAX mod
1024KB version
Long story/short story... In September 2021 I asked Hias about his idea and the possibility of extending it to 1024. He told me that it can't be done using existing GAL22V10 based logic:
This is from our PM box (I hope Hias won't be mad at me for publishing it).
I thought that this additional functionality could be extended by using a larger CPLD but when I started analyzing it I was afraid that only two additional gates would be enough

I talked the idea over with Mono (Jerzy Kut) and made a 1024KB version for Atari800XL!
Below is the schematic and KiCAD visualization:
1024KB version - new design
First design of SRAM extension was done in 2019... after six years I've little bit more experience, knowledge about KiCAD, especially parts design is easy now, so I decide to use the same method to connect main chips from Atari to SRAM1024 extension like I used with UGV2 and GTIA.
We no longer need additional pin strips - we only need a 40-pin precision socket for 6502C and PIA7620 systems. We insert the pins from these sockets directly into the sockets in Atari. Less soldering and convenience

t.b.c.