[EN] TasmARI

Moderator: bbiernat

Post Reply
User avatar
pancio
Administrator
Posts: 78
Joined: 18 September 2013, 23:02 - Wed
Location: SILESIA

[EN] TasmARI

Post by pancio »

TasmARI: Tasmota + Atari = The Universe Control Center

Introduction
I'd like to introduce you to my new, very simple device for the Atari XL/XE.
TasmARI is a simple connection between an ESP32 microcomputer running under Tasmota operating system and an Atari. This allows for a greater expanse of the Atari's capabilities in the broadest sense of the word, while also enabling our Atari to be part of a set of IoT devices. Thanks to the Tasmota OS, our Atari can communicate with other IoT components and manage our digital home using e.g. Home Assistant software. Now your Atari can become a control center... you can turn the lights on and off, make your morning coffee in the espresso machine, or play your favorite Internet Radio track on your Atari. The possibilities are limited only by your imagination and... the type of devices connected to the network...

It is also worth mentioning that initially TasmARI was supposed to be based on the ESP8266 chip, but I thought that since it was to be shown at the annual ABBUC HW competition, it would be necessary to use more powerful hardware :)

General description of the system.
The heart of the system is a module containing an ESP32 microcomputer – I chose the LoLIN D32 PRO version because it has an SD card port, a TFT display connector, an I2C connector, and a connector for connecting a battery. The module communicates with the Atari via a serial port, which is the easiest to use and allows for compatibility with the Atari OS and interoperability with other devices connected to the SIO connector. Proper operation also requires a voltage level shifter between Atari and ESP32. The remaining components are user-defined. These can include any sensors using the I2C, SPI, or OneWire bus – the only limitation is the type and version of the installed Tasmota OS software. For example, adding a PCF8574 chip provides an additional register that can be connected to, for example, PIA PORTB, allowing for control and management of the Atari's memory management. Another example is the use of EEPROM chips such as the AT24C256, the BMP280 – a digital barometer, thermometer, and hygrometer, and many other interesting sensors. Furthermore, the Tasmota OS allows remote access to all other sensors and controllers in network using the MQTT protocol.

TasmARI - version 1
In the first version, the project was implemented based on a pre-built LoLIN D32 PRO module and equipped with 74HC07 buffers. Basic software communicating with the Atari is written in the Berry scripting language, which is embedded part of the Tasmota OS software. Berry allows for simple peripheral management and also includes file management functions. This version of hardware was prepared for two very common modules ESP32: LoLIN and Dev-Kit:
tasmari-modules.jpeg
tasmari-modules.jpeg (1.38 MiB) Viewed 594874 times
First version as few variants of TasmARI first tests, schematic and visualization:
tasmari-pcbfront..png
tasmari-pcbfront..png (169.8 KiB) Viewed 594874 times
tasmari-pcb-visualization1.png
tasmari-pcb-visualization1.png (459.18 KiB) Viewed 594874 times
tasmari1r4.png
tasmari1r4.png (347.84 KiB) Viewed 594874 times
tasmariv1r4-pcbfront.png
tasmariv1r4-pcbfront.png (501.12 KiB) Viewed 594874 times
tasmari1r0-pcb1.jpeg
tasmari1r0-pcb1.jpeg (874.79 KiB) Viewed 594874 times
tasmari1r0-pcb-run.jpeg
tasmari1r0-pcb-run.jpeg (988.71 KiB) Viewed 594874 times
This hardware version supports an OLED display over the I2C bus, which can also contain four buttons (also operated by a PCF8574 connected to I2C). Music can also be played by using two DACs and feeding them into the Atari's AUDIO input. I also equipped TasmARI with a LED bar graph indicator - also supported by PCf8574.

In subsequent hardware revisions, there was always something that needed fixing. For example, I'd get the GPIO number wrong or forget that some signals could only function as inputs or outputs. They could also be used as strapping pins—used during ESP32 bootup. There were several fixes, a lot of testing, and disappointments...

And icing on the cake... I decided to add a regular pin header because SIO sockets are terribly expensive and terribly annoying to install :-)

However, the modules used have their limitations - especially when it comes to the number of GPIO signals and their versatility... so I decided to replace the ESP32-WROOM with the ESP32-S3-WROOM-1 and that's how the second version of TasmARI was created.

TasmARI - version 2

The second version of TasmARI has been slightly 'trimmed'... the LED bar graph has been removed and replaced with a pin header for SPI displays. I figured I could always present results on a larger, color display instead of just a few LEDs. There's also a pin header for the PCF8574 multiplexer and control for a WS2812b-based LED strip. However, I've retained compatibility with OLED displays (along with the four buttons). Using the ESP32-S3 has a huge advantage over the ESP32, including more GPIOs, support for 16MB of flash and 8MB of PSRAM. You can also easily connect a microSD card reader. And all this without interfering with any SIO signal handling. Unfortunately, I also had to give up audio support, as the ESP32-S2 lacks 8-bit DACs. But don't worry, you can always connect an external DAC :-)

For the reasons described above, both versions were no longer compatible with each other and I focused on developing only the second version.

Several hardware revisions were also made for TasmARI v2 because I kept encountering issues. Ultimately, testing is currently being conducted on version 2.0R0, with version 2.1R2 in production – and this is the version covered in the rest of this description.

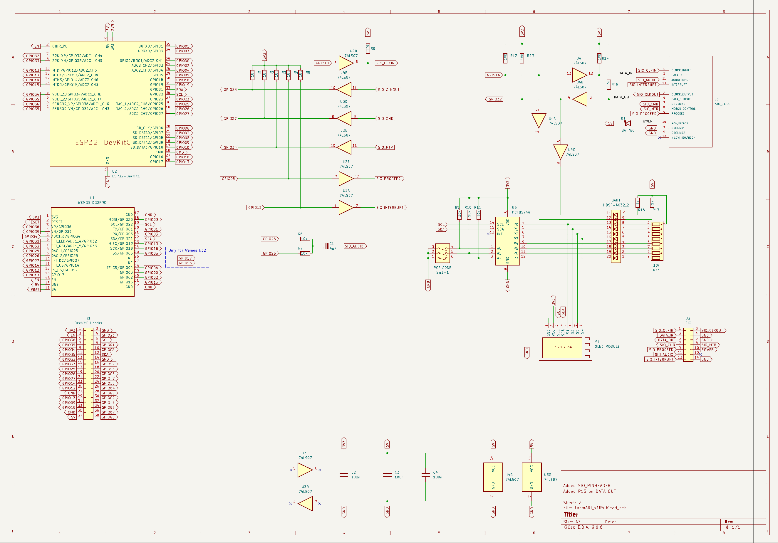
Schematic
TasmARIv2.1R2-schematic.png
TasmARIv2.1R2-schematic.png (333.5 KiB) Viewed 594455 times
Brief description:
  • The dark blue GPIO pins are responsible for connecting to all SIO signals in the Atari. The most important are GPIO17 (TX -> DATA_IN) and GPIO18 (RX <- DATA_OUT).
  • The green GPIOs are assigned to the SPI bus and are primarily used to control the color display.
  • The two turquoise GPIO pins: GPIO8 and GPIO9, are the SDA and SCL signals of the I2C bus, respectively. They are used for communication with the OLED display and the PCF8574 multiplexer. They are also connected to a separate pin header, allowing connection to other I2C-enabled systems.
  • The red pins are GPIOs used by FLASH and PSRAM memory. Using them requires careful consideration, and if you decide to use them, you must disable support for additional memory.
  • Also marked in red are the stripping pins. They can be used, but remember that they are used to configure the ESP32-S3 during startup. Their state must be precisely defined at power-up. I decided against using these signals, and the DevKitC module is responsible for their proper configuration.
  • The brown GPIO pins are used for communication with USB, serial port and microSD card.
ESP32-S3-DevKitC.png
ESP32-S3-DevKitC.png (147.06 KiB) Viewed 594439 times

Board - prototype
For now, the PCB is the same size as in the first version, but I plan to reduce it to such a size that it will perfectly fit the case of our friend @Beetle (he made a great case for FujiNet modeled after the Atari 800XL).
TasmARIv2.1RC2-front-visualization.png
TasmARIv2.1RC2-front-visualization.png (354.45 KiB) Viewed 594444 times
TasmARIv2.1RC2-right.png
TasmARIv2.1RC2-right.png (581.3 KiB) Viewed 594444 times
The prototype I'm testing on:
TasmARIv2.0RC0-proto.jpeg
TasmARIv2.0RC0-proto.jpeg (1.34 MiB) Viewed 594429 times
And prepared for next stage PCB:
TasmARI-boardv2.1RC1.jpeg
TasmARI-boardv2.1RC1.jpeg (874.16 KiB) Viewed 594073 times

Tasmota OS configuration
For our interface to work with the Atari, it needs to be configured. The same applies to the display. Let's start with configure GPIOs for LCD and WS2812b:
TasmotaOS-display-ws.png
TasmotaOS-display-ws.png (205.99 KiB) Viewed 594419 times
The display can be configured in various ways, but I chose to use the Universal Display and Universal Touch drivers (uDisplay/uTouch) included in newer versions of TasmotaOS. Configuration involves "guessing" the display driver and entering the appropriate configuration string into the display.ini file and saving it in the TasmotaOS filesystem:
tasmota-cfg1.png
tasmota-cfg1.png (77.03 KiB) Viewed 594421 times
TasmotaOS-display.ini.png
TasmotaOS-display.ini.png (80.74 KiB) Viewed 594419 times
TasmotaOS-filesystem.png
TasmotaOS-filesystem.png (85.53 KiB) Viewed 594417 times
If you have other display (different display driver) you need to find proper configuration on Tasmota GitHub page or write your own. Refer to uDriver Page

Example for ST7735 driver with 128x160 (display.ini):

Code: Select all

:H,ST7735,128,160,16,SPI,1,*,*,*,*,*,*,*,40
:S,2,1,1,0,40,20
:I
EF,3,03,80,02
CF,3,00,C1,30
ED,4,64,03,12,81
E8,3,85,00,78
CB,5,39,2C,00,34,02
F7,1,20
EA,2,00,00
C0,1,23
C1,1,10
C5,2,3e,28
C7,1,86
36,1,48
37,1,00
3A,1,55
B1,2,00,18
B4,1,04
B6,3,08,82,27
F2,1,00
26,1,01
E0,0F,0F,31,2B,0C,0E,08,4E,F1,37,07,10,03,0E,09,00
E1,0F,00,0E,14,03,11,07,31,C1,48,08,0F,0C,31,36,0F
11,80
29,80
:o,28
:O,29
:A,2A,2B,2C,16
:R,36
:0,C0,00,00,00
:1,A0,00,00,01
:2,00,00,00,02
:3,60,00,00,03
:i,20,21
#

You've probably noticed there are a few other files in the folder... some of them are my tests, but one is quite important: autoexec.be. This file is executed immediately after TasmotaOS boots. In it, you can define all your TasmotaOS functions and behavior, configure Atari transmission, and so on. In this file, I simply clear the display and display a banner for 5 seconds :-)
TasmARI-banner-autoexec.be.png
TasmARI-banner-autoexec.be.png (94.53 KiB) Viewed 594210 times

Now that we have a working display, it's time to focus on communication...

Communication
To communicate with the Atari, we need to do two things: write a program in the Berry and any Atari program that will receive or transmit information via SIO.

Let's start by sending data from the Atari:

Code: Select all

;  main.asm    
;  
;  Copyright 2025 pancio <pancio@pancio.net>
;  
;  This program is free software; you can redistribute it and/or modify
;  it under the terms of the GNU General Public License as published by
;  the Free Software Foundation; either version 2 of the License, or
;  (at your option) any later version.
;  
;  This program is distributed in the hope that it will be useful,
;  but WITHOUT ANY WARRANTY; without even the implied warranty of
;  MERCHANTABILITY or FITNESS FOR A PARTICULAR PURPOSE.  See the
;  GNU General Public License for more details.
;  
;  You should have received a copy of the GNU General Public License
;  along with this program; if not, write to the Free Software
;  Foundation, Inc., 51 Franklin Street, Fifth Floor, Boston,
;  MA 02110-1301, USA.

irqens  equ $0010

keycode equ $02fc
random  equ $d20a
kbcode  equ $d209

audf3   equ $d204
audf4   equ $d206
serout  equ $d20d
serin   equ $d20d
irqen   equ $d20e
irqst   equ $d20e
skctl   equ $d20f
skstat  equ $d20f    

    org   $600
;main program               

init:
        lda #$27        ;27 define speed to 19200baud
        ;lda #$55        ;define speed to 9600baud
        ;lda #$08         ;$08 define speed to 57600 baud
        sta audf3
        lda #$00
        sta audf4
        lda #%00100111  ;enable POKEY to send data
        sta skctl
     
start:
        lda #'A'
        sta serout
        jsr wsent
        lda #'t'
        sta serout
        jsr wsent        
        lda #'a'
        sta serout
        jsr wsent
        lda #'r'
        sta serout
        jsr wsent 
        lda #'i'
        sta serout
        jsr wsent
        lda #'!'
        sta serout
        jsr wsent
        lda #'!'
        sta serout
        jsr wsent
        lda #$20
        sta serout
        jsr wsent 
                
;wait for shift(exit)
exit:   
        lda skstat
        and #%00001000
        bne start
        
        rts   
        
;wait for byte sent 
wsent:   
        lda irqst
        and #%0001000
        bne wsent
        
        ldx #$00
wloop   inx
        cpx #$09
        bne wloop        
        rts
First, we configure the POKEY chip, set the transmission speed and allow data sending (:init). Then, we periodically send data in the form of the string 'Atari!' (:start) in a loop - POKEY SEROUT register contains byte to send.. The loop also includes an exit condition for the sending program, which checks for a POKEY interrupt for the SHIFT key (:exit). POKEY also triggers an interrupt after each byte is sent – ​​we use this to load the output register with the next byte at the appropriate moment (:wsent). If we did everything correctly, we can see that the SIO_OUT LED is lit (actually blinking quickly).

Now it's TasmotaOS's turn. We need to define a function that will retrieve data from the Atari:

Code: Select all

ser = serial(18, 17, 19200, serial.SERIAL_8N1)   #RX18, TX=17
def read_sio()
    import string
    var msg = ser.read()
    tasmota.cmd(msg.asstring())
    print(msg.asstring())
end
Just copy/paste above to Berry console on TasmotaOS.

The program contains a definition of the 'ser' object of the 'serial' class and defines the transmission parameters and a simple read_sio() function that receives data from the serial interface (RX - GPIO18) and outputs it directly to the console screen.

Now we are ready to receive data on TasmARI. From console tool type 'be read_sio()' then observe results:
TasmARI-read_sio.png
TasmARI-read_sio.png (181.9 KiB) Viewed 594159 times
Voilà!

In the same time you may sens data to LCD. Let's modify out read_sio() function:

Code: Select all

ser = serial(18, 17, 19200, serial.SERIAL_8N1)   #RX18, TX=17
def read_sio()
    import string
    var msg = ser.read()
    tasmota.cmd(msg.asstring())
    tasmota.cmd(string.format("DisplayText %s ",msg.asstring()))
    print(msg.asstring())
end
And results:
TasmARI-SIO2LCD.jpeg
TasmARI-SIO2LCD.jpeg (851.23 KiB) Viewed 594150 times
Have you noticed that some characters are being 'lost' during transmission? Don't worry about that now... I'll just say that it's a result of the length of the wires between SIO -> TasmARI -> ESP32-S3. Eventually, these wires won't be needed, and things should be much better!

Ok. Time to receive data from TasmARI on your Atari using very simple function in Berry:

Code: Select all

def write_sio(text)
    ser.write(bytes().fromstring("text"))
end
run as: be write_sio("Sending some text to Atari") in TasmotaOS console or just write_sio("Sending some text to Atari") in Berry console. During sending data, the SIO_IN LED shall blinking. Each quoted char will be send via TX-GPIO17 pin and received by Atari in POKEY SERIN register.

Update:
New version of HW was assembled.. and we may see that sending serial data has no issue anymore (57600 baud):
TasmARIv2.1-RC1-board.jpeg
TasmARIv2.1-RC1-board.jpeg (1015.77 KiB) Viewed 590588 times
TasmARI-57600speed.png
TasmARI-57600speed.png (82.78 KiB) Viewed 590588 times
Example 1

Let's try setting the color of our RGB LED to pink using Atari...

First, I manually set the color, for example, to green:
tasmari_led-green.png
tasmari_led-green.png (81.29 KiB) Viewed 590139 times
Now let's load and run the program into our Atari (of course, we need to compile it first):

Code: Select all

;  setled2.asm    
;  
;  Copyright 2025 pancio <pancio@pancio.net>
;  SIO optimization by Jerzy Kut <mono> 
;  
;  This program is free software; you can redistribute it and/or modify
;  it under the terms of the GNU General Public License as published by
;  the Free Software Foundation; either version 2 of the License, or
;  (at your option) any later version.
;  
;  This program is distributed in the hope that it will be useful,
;  but WITHOUT ANY WARRANTY; without even the implied warranty of
;  MERCHANTABILITY or FITNESS FOR A PARTICULAR PURPOSE.  See the
;  GNU General Public License for more details.
;  
;  You should have received a copy of the GNU General Public License
;  along with this program; if not, write to the Free Software
;  Foundation, Inc., 51 Franklin Street, Fifth Floor, Boston,
;  MA 02110-1301, USA.

irqens  equ $0010

keycode equ $02fc
random  equ $d20a
kbcode  equ $d209

audf3   equ $d204
audf4   equ $d206
audctl  equ $d208
skres   equ $d20a
serout  equ $d20d
serin   equ $d20d
irqen   equ $d20e
irqst   equ $d20e
skctl   equ $d20f
skstat  equ $d20f    

MAXLEN  = 40   

   
    org   $600
;main program  

init:   
        sei              ;disable interrupts during SIO procedure 
        
        lda #$00
        sta skctl        ;POKEY RESET
         
        ;lda #$27        ;$27 define speed to 19200 baud
        ;lda #$55        ;$55 define speed to 9600 baud        
        lda #$08         ;$08 define speed to 57600 baud
        sta audf3        
        lda #$00
        sta audf4
        
        lda #%00101000  ;clock 1.77MHz, AUDF3+AUDF4
        sta audctl
        
        lda #%00100111  ;enable send data on POKEY
        sta skctl
        sta skres       ;reset 5-7 bits of SKSTAT 
        
        lda #$00        ;disable all interrupt from POKEY
        sta irqen
       
;send data from buffer       
start:
        ldy #$00
rep     lda linebuf,y
        sta serout
        
        lda #%00010000
        sta irqen
wsent:   
        and irqst
        bne wsent
        
        sta irqen    ;disable all interrupt from POKEY
        
        iny
        cpy #(linebufend-linebuf)
        bne rep
        
        lda #%00001000  ; wait for sending last byte in POKEY buffer
        sta irqen
wcompl:
        and irqst
        bne wcompl
        sta irqen
        lda irqens
        sta irqen           
        cli
                
        rts   

linebuf: .DS MAXLEN      ; Reserve MAXLEN bytes for command buufer
       
        org linebuf
        .byte  'cmnd/tasmota/json {"POWER1":"ON","Dimmer":'
dim:    .byte  '65'
        .byte  ',"Color":"A6002A","HSBColor":"345,100,65","Channel":[65,0,16]}'
        .byte  0x0a, 0x0d
        
linebufend:        
        org linebufend 

        

This will cause the Atari to send data to the serial port. TasmotaOS will receive the data and store it in a buffer. Now simply use the br read_sio() command in the console:
tasmari-set-pink-color.png
tasmari-set-pink-color.png (223.11 KiB) Viewed 590139 times
Short Description of example 1:
The program initializes POKEY to send data at a rate of 57600 bits/s. It then retrieves and sends successive bytes from the linebuf command buffer until it encounters a line break (0x0a, 0x0d).

Command to set LED as PINK:

Code: Select all

cmnd/tasmota/json {"POWER1":"ON","Dimmer":65,"Color":"A6002A","HSBColor":"345,100,65","Channel":[65,0,16]}
Of course, any command understood by TasmotaOS can be placed in the linebuf area...

e.g.

Code: Select all

backlog displaytext [z]; displaytext [s4C64536] PINK!; displaytext [y40x80C63488] R; displaytext [y70x110C2016] G; displaytext [y110x140C31] B
will show pink + R G B letters on the screen:
pinkrgb.jpeg
pinkrgb.jpeg (857.47 KiB) Viewed 590129 times
You may finf full description for DisplayText function on page: https://tasmota.github.io/docs/Displays/#color-codes

Example 2

Time to send to TasmotaOS anything you want!

Code: Select all

;  sender.asm    
;  
;  Copyright 2025 pancio <pancio@pancio.net>
;  SIO optimalization by Jerzy Kut <mono> 
;  
;  This program is free software; you can redistribute it and/or modify
;  it under the terms of the GNU General Public License as published by
;  the Free Software Foundation; either version 2 of the License, or
;  (at your option) any later version.
;  
;  This program is distributed in the hope that it will be useful,
;  but WITHOUT ANY WARRANTY; without even the implied warranty of
;  MERCHANTABILITY or FITNESS FOR A PARTICULAR PURPOSE.  See the
;  GNU General Public License for more details.
;  
;  You should have received a copy of the GNU General Public License
;  along with this program; if not, write to the Free Software
;  Foundation, Inc., 51 Franklin Street, Fifth Floor, Boston,
;  MA 02110-1301, USA.

irqens  equ $0010

keycode equ $02fc
random  equ $d20a
kbcode  equ $d209

audf3   equ $d204
audf4   equ $d206
audctl  equ $d208
skres   equ $d20a
serout  equ $d20d
serin   equ $d20d
irqen   equ $d20e
irqst   equ $d20e
skctl   equ $d20f
skstat  equ $d20f 

iccmd = $0342
icbufa = $0344
icax1 = $034a
icax2 = $034b
icbufl   = $0348

JCIOMAIN = $E456   

MAXLEN  = 255   

   
    org   $2000
;main program  

prerpare:
        jsr gr0
        
        lda #<linebuf
        ldy #>linebuf
        jsr getline
        
        ldx icbufl
        lda #$0d
        sta linebuf,x
        dex
        lda #$0a
        sta linebuf,x
        
        
init:   
        sei              ;disable interrupts during SIO procedure 
        
        lda #$00
        sta skctl        ;POKEY RESET
         
        ;lda #$27        ;$27 define speed to 19200 baud
        ;lda #$55        ;$55 define speed to 9600 baud        
        lda #$08         ;$08 define speed to 57600 baud
        sta audf3        
        lda #$00
        sta audf4
        
        lda #%00101000  ;clock 1.77MHz, AUDF3+AUDF4
        sta audctl
        
        lda #%00100111  ;enable send data on POKEY
        sta skctl
        sta skres       ;reset 5-7 bits of SKSTAT 
        
        lda #$00        ;disable all interrupt from POKEY
        sta irqen
       
;send data from buffer       
start:
        inc icbufl      ;correct bytes to send
        
        ldy #$00
rep     lda linebuf,y
        sta serout
        
        lda #%00010000
        sta irqen
wsent:   
        and irqst
        bne wsent
        
        sta irqen    ;disable all interrupt from POKEY
        
        iny
        cpy icbufl
        ;#(linebufend-linebuf)
        bne rep
        
        lda #%00001000  ; wait for sending last byte in POKEY buffer
        sta irqen
wcompl:
        and irqst
        bne wcompl
        
        sta irqen
        
        lda irqens
        sta irqen           
        
        cli
                
        rts  
        
gr0:   ldx #$00        ;zamkniecie IOCB #0
       lda #$0c        ;CLOSE
       jsr ?xcio
;
       lda #<ename
       sta icbufa,x
       lda #>ename
       sta icbufa+1,x
       lda #$0c        ;READ/WRITE
       sta icax1,x
       lda #$00
       sta icax2,x
       lda #$03        ;OPEN
?xcio  sta iccmd,x
       jmp JCIOMAIN
       rts
       
getline ldx #$00
        sta icbufa,x
        tya
        sta icbufa+1,x
        lda #$fd          ;maks. wielkość tekstu
        sta icbufl,x
        lda #$00
        sta icbufl+1,x
        lda #$05
        sta iccmd,x
        jmp JCIOMAIN
        rts

ename  .byte 'E:',$9b 

linebuf: .DS MAXLEN      ; Reserve MAXLEN bytes for command buufer
       

linebufend:        
        org linebufend + MAXLEN 

        


Now You may type any sentence which will be send to TasmotaOS directly when you push Return key.
TasmARI_set_demo.png
TasmARI_set_demo.png (2.49 MiB) Viewed 586739 times
This is a short video that shows the process... https://youtu.be/eSGCjB2Jl4A?si=1h2ho8gJFZRu4DFu&t=8


...




All things toherter...


...




t.b.c.
Attachments
example2.zip
(1.78 KiB) Downloaded 88242 times
setled2.zip
Program from Example 1 but optimized by Mono <Jerzy Kut>
(1.57 KiB) Downloaded 98610 times
example1.zip
(1.38 KiB) Downloaded 87241 times
firmware-tasmari.zip
Last TasmotaOS Build - version 15.0.1 with uDisplay and PCF features
(3.75 MiB) Downloaded 101699 times
TasmARI_v2.1R2-KiCAD.zip
(523.65 KiB) Downloaded 101827 times

Post Reply